Potrzebny, czy nie? Dysponując wzmacniaczem przyzwoitej klasy z reguły i tak nie da się prawidłowo wysterować słuchawek. Pomijając wyjątki, z reguły sygnał na to wyjście jest podawany poprzez rezystor około 470 Ohm. Mając na uwadze fakt, że większość dzisiejszych słuchawek ma impedancję 32 Ohm, jest to rozwiązanie fatalne, aczkolwiek bezpieczne i lepsze to, niż nic.
Impedancja, jak niektórym wiadomo, nie jest prostą kreską w funkcji częstotliwości, równoległą do osi X. Ekstrapolując, można sobie zatem wyobrazić dzielnik na dwóch rezystorach. Jeden to wspomniany, umowny 470 Ohm, drugi to nasze słuchawki. Nietrudno skonstatować, że wraz ze zmieniającą się wartością impedancji, jedna częstotliwość ulegnie większemu podziałowi na naszym dzielniku niż inna. Do tego dochodzi kwestia współczynnika tłumienia (damping factor), który jest w tym wypadku fatalny. Przetworniki wysokoimpedancyjne znacznie lepiej poradzą sobie w takim scenariuszu, a do tego układ drgający ma mniejszą masę. Wersja 32 Ohm potrzebuje znacznie lepszego rozwiązania, a i te o większej impedancji również na tym skorzystają.
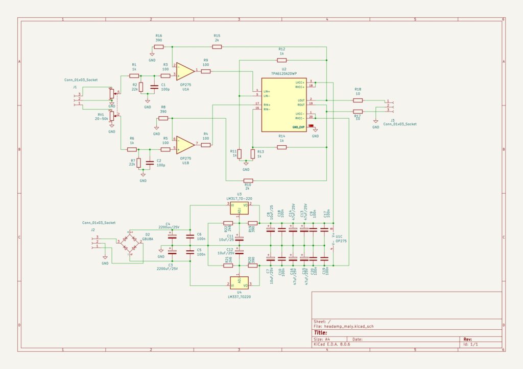
Tutaj do gry wchodzi TPA6120 od Texas Instruments. Jak wieść gminna niesie, są to ponoć odrzuty produkcyjne jakiegoś układu do celów wideo, które nie spełniają kryteriów. Do celów audio jednak i tak jest on bardzo szybki, co z drugiej strony komplikuje projekt płytki – łatwo o wzbudzenia. Trochę trzeba było się nagimnastykować aby spełnić wymagania producenta odnośnie PCB, ale jak się okazało 2-warstwowa płytka spokojnie daje radę.
Sama koncepcja na schemacie nie jest niczym nowym. W zasadzie jest to klasyka zastosowania tego układu. Headamp Reduktora Szumów również jest o niego oparty. Są jednak pewne różnice.
Zasilanie. Po dłuższym zastanowieniu doszedłem do wniosku, że podawanie +/-12V to wcale nie jest taki dobry pomysł. Otóż nawet w przypadku słuchawek 250 Ohm (potrzebują wyższe napięcie, mniejszy prąd) osiągnięcie poziomu głośności nieznośnie wysokiego wymaga napięcia szczytowego około 6-7V. Zastosowałem zatem stabilizatory regulowane i przy wartościach podanych na schemacie uzyskuje się nieco poniżej +/-10V. Wziąłem poprawkę na fakt, że zarówno TPA6120 jak i większość wzmacniaczy operacyjnych potrzebuje nadwyżki, gdyż przy maksymalnym wysterowaniu nie jest w stanie osiągnąć wartości szyny zasilającej. W przypadku stosowania słuchawek wyłącznie w wersji 32 Ohm, można się pokusić o większą redukcję, np. +/-7V, odpowiednio dobierając rezystory dla nóżki adj. Po co? Otóż po to, że każdy jeden wolt więcej, to dodatkowe straty na układzie TPA, który chłodzony jest poprzez „power pad” na płytce i dalej pole masowe. Zupełnie niczemu innemu to wyższe napięcie nie służy.
Footprint z kolei jest ściągnięty bezpośrednio od Texas Instruments, zatem zakładam, że jest optymalny. Inną kwestią jest wzmocnienie całego układu. W sieci występuje wersja obliczona na 3. Uznałem, że w wielu przypadkach może to być za mało i użytkowanie będzie zatem nieco irytujące. Tutaj mamy około 6 i spisuje się doskonale. Podczas projektowania umieściłem dodatkowe kondensatory blisko wyjścia stabilizatorów oraz przy nóżce adj w celu poprawy eliminacji tętnień – by było super i w ogóle. Podczas montażu szajba mi minęła i nie zamontowałem ich. Układ jest na ucho właściwe bezszumowy. Wzmak operacyjny wstępny jest w wersji przewlekanej, by można sobie było walnąć podstawkę w razie potrzeby i pożonglować różnymi układami. Jak na wersję audiofilską przystało, kondensatorów na wejściu brak.
Ostatnią kwestią jest chłodzenie stabilizatorów. Do normalnej pracy i przy podawanym zasilaniu (po wyprostowaniu, na głównych kondach) do około +/- 18 nic nie jest potrzebne. Przy wyższym i przy użytkowaniu w trybie „po co mi słuch”, może się okazać niezbędna jakaś ekstra blaszka między układami (odizolowana oczywiście). Garść zdjęć poniżej.







Brak możliwości komentowania.