Inspiracją i pierwotnym źródłem oprogramowania jest koncepcja dla T12 stąd: https://www.hackster.io/sfrwmaker/soldering-iron-controller-for-hakko-t12-tips-on-arduino-f7a888
Realnie oprogramowanie wziąłem od typa, który wprowadził drobne modyfikacje stąd: https://www.youtube.com/watch?v=5W3Ysm1ktg4
Projekt jest jednak dla T12, więc wymagał gruntownej przebudowy. Do tego część „hardware” była do bani – wymagała przeliczenia sterownika mosfet i paru istotnych poprawek oraz usprawnień.
Założenia były następujące: to ma działać, to nie telewizor (bez bzdetnych wyświetlaczy), żadnych ścieżek typu 0,2mm, ma być serwisowalne i ogólnie wytrzymałe, polegalne, mało awaryjne. W końcu to narzędzie, a nie zabawka. Stąd wybór układu w obudowie DIP. Do tego sterownie grzałką oparte o kontroler PID i dostęp do kodu źródłowego, by można było sobie ustawić pod własne widzimisię i wprowadzać zmiany podług potrzeb.
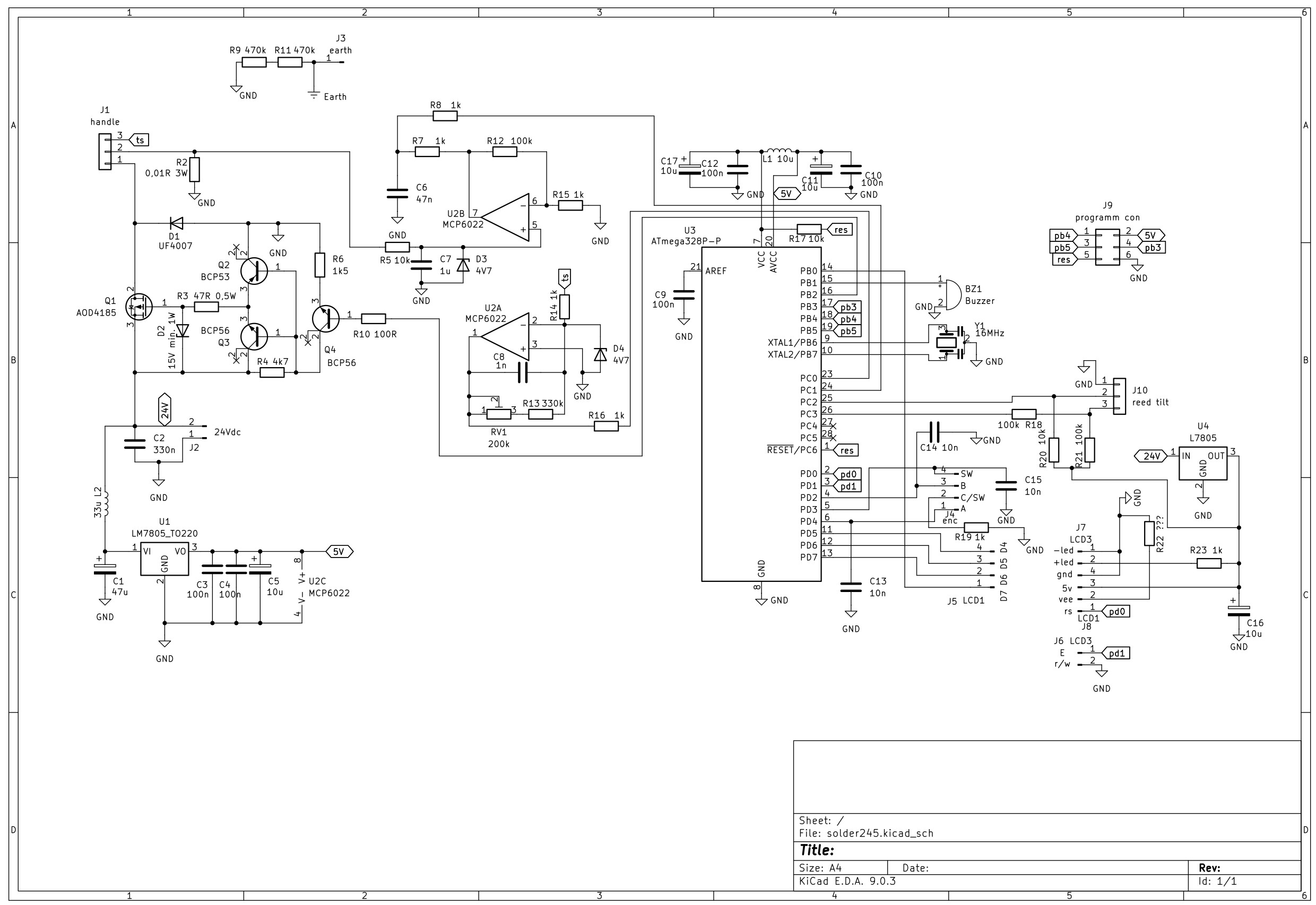
Ogólnie projekt kosztował dużo pracy, by go dopieścić, szczególnie płytka (3 rewizje.). Moja ma wymiary 84 x 40mm, elementy na obu stronach i ładnie składa się z wyświetlaczem LCD. Schemat i foty poniżej. Płytkę można sobie zrobić samem lub kupić tutaj:
https://allegrolokalnie.pl/oferta/stacja-lutownicza-ala-jbc-t245-plytka-do-projektu-diy
Detale:
Drobnica typu chip – 1206, cewki 1210. L2 jest dla złagodzenia harmonicznych tętnień, od biedy można wstawić rezystorek 1-5 ohm. Stabilizator do procka zalecam jakiś lepszy. Chodzi o to, że nie każdy 7805 to to samo. Są wersje z lepszym tłumieniem tętnień.
Procek kupujemy wyłącznie w polegalnym sklepie, a nie od Chińczyka. Zaznaczam, że fabrycznie jest ustawiony na wenętrzny zegar bodaj 1MHz, więc trzeba go przeprogramować. Wszystko można zrobić z poziomu płytki, ma (jak widać na zdjęciu) złącze do programatora. Musi być już zamontowany rezonator kwarcowy. Poniższa komenda załatwia sprawę:
avrdude -c usbasp -p m328p -U lfuse:w:0xFF:m
Rezystora R22 (od kontrastu) nie trzeba montować w przypadku użycia LCD od tego samego Chińczyka, ale jest miejsce na wszelki wypadek. R23 jest od intensywności podświetlenia. Mi 1k w zupełności wystarcza. Nie należy przeginać z wartością prądu, gdyż stabilizator dla niego jest w wersji smd i chłodzi go płytka. Powiedzmy 20 mA max (przy 1k wychodzi raptem jakieś 2-3 mA). LCD 1602, należy kupić z dokładnie takim samym układem wyprowadzeń względem otworów i orientacji okna. Ja wyhaczyłem tego z aliexpress (wpisujemy w wyszukiwarkę): Quality Assurance Large Window 1602W European LCD Screen Yellow Green Film Graphic Dot Matrix Module 16*2
Rezonator Murata: CSTNE16M0VH3C000R0 lub podobny.
Wzmacniacz operacyjny jaki użyłem to minimum, wskazany byłby lepszy, z mniejszym napięciem niezrównoważenia i ogólnie bardziej stabilny. Zwracam uwagę na nietypową konfigurację – pracuje on (wejście) w obszarze poniżej dolnego potencjału zasilania, więc ewentualny zamiennik też musi być zdolny do takiej akcji.
Grzałkę sugeruję podłączyć bez puszczania prądu zasilania przez termoparę. Patrząc na grot – dolny, najcieńszy styk do h- na płytce (2 nóżka J1 na schemacie), środkowy do h+ (1 nóżka na schemacie) i trzeci, będący obudową…wiadomo.
Odpalać z potencjometrem ustawionym mniej więcej w połowie i na najniższej temperaturze.. Doprowadzić do stopienia się cyny na grocie, schłodzić, ustawić jakieś 187 stopni (cyna powinna być w stanie stałym) i kręcąc potencjometrem doprowadzić do momentu aż pojawią się oznaki przechodzenia w stan ciekły. To minimum. Porządna kalibracja wymaga termometru z termoparą. Mając taki wynalazek można każdy grot skalibrować osobno, patrz opis autora i drugi filmik na kanale typa nr.2: https://www.youtube.com/watch?v=CZDSgRHYyjI
Oryginalne oprogramowanie można pobrać od nich. Moja, załączona wersja ma pewne zmiany. Pokazuje chwilową temperaturę (i moc) a nie uśrednioną i do tego 2 razy na sekundę, a nie raz. Ma zmienione wartości dla PID, co kosztowało mnie ładnych parę godzin (linie 73, 74, 75). Jest ustawione z naciskiem na dość zdecydowane dodawanie gazu przy większym grocie i zwiększonego zapotrzebowania na ciepło. Przy małych grotach nie ma to większego znaczenia. Łagodniejszą pracę można uzyskać obniżając parametr Ki. Za duża wartość prowokuje oscylacje. Zmieniona jest też długość historii z 16 na 8 i częstotliwość próbkowania temperatury (linia 38). Poza tym zmieniono niektóre piny dla wyświetlacza i buzzera.
Ważnym parametrem jest max power (linia 225). Dla pwm sterowanym do 256 ogranicza moc i należy pamiętać, że groty są bodaj przewidziane na max 120W, więc nie można przeginać. Ja użyłem klasycznego toroidu 150W na 24Vac, z którego odwinąłem trochę zwojów, prostownik i kondensator 6800 uF. Można użyć SMPS. Co kto lubi. Należy dobrać ten parametr, by nie uszkodzić grota. Jest wbite pwm 190 i u mnie na pełnej mocy ciągnie z gniazdka jakieś 135W. Uwzględniając na pałę sprawność trafa na poziomie 93% daje to 125W, minus parę watów na zasilanie układu…wychodzi z grubsza jak trzeba. Przy stosowaniu SMPS sugeruję zacząć od niższych wartości.
Programator – zwykła tandeta za 10zł, tzw. USB asp, ale z kabelkiem 6 pinów do wygodnego podłącznia.
To chyba tyle.








Brak możliwości komentowania.